神经网络中常见激活函数的python表达
在神经网络最后的输出层,通常会使用激活函数将最后一层神经元得到的数据再进行计算,最终得到一个输出的结果,这里称该函数为激活函数,比对输出表达式为,当最后一层输出元得到的数据大于0,则输出1,小于0则输出0,这种称为阶跃函数,常见的激活函数有阶跃函数,sigmoid,ReLU,tanh函数
阶跃函数
阶跃函数的意义为,当输入数据大于某个值时输出值A,小于等于某个值时为B,表现为在某个值时输出突然变化,数学表达为
该图表示,当输入小于等于0时,输出0,大于0时输出1,使用python的函数表达为
def step_function(x):
if x > 0:
return 1
else:
return 0
函数比较简单,但是通常情况下,我们输入的数一般不会只是简单的一个数,一般是一个向量,将上面的函数使用numpy模块进行一下改造。
import numpy as np
def step_function(x):
y = x>0
return y.astype(np.int)
print(step_function(np.array([1.0,2.0,0,-2.3])))
上面脚本的输出为[1 1 0 0]
y=x>0 利用numpy的广播功能,将numpy数组依次和0进行对比,当大于0的时候返回True,否则返回False,再将True和False转换为int的0和1
>>> import numpy as np
>>> x = np.array([1.0,2.0,0,-2.3])
>>> y = x>0
>>> y
array([ True, True, False, False])
>>> y.astype(np.int)
array([1, 1, 0, 0])
如果使用matplotlib对上面的函数进行图形化展示,如下
#coding:utf-8
import numpy as np
import matplotlib.pylab as plt
def step_function(x):
y = x>0
return y.astype(np.int)
x = np.arange(-5.0, 5.0, 0.1)
y = step_function(x)
plt.plot(x, y)
plt.ylim(-0.1, 1.1) # 指定y轴的范围
plt.show()
得到的图形如下
sigmoid函数
阶跃函数在行为上表现的过于激进,更多的情况下我们希望在神经网络中得到一种更为平滑的输出,由其在分类问题中,比如我们一共可能有5种输出结果,我们希望在最后的激活函数中得到这5种结果的概率,取概率最大的那种可能结果,这时我们就不希望用到上面这种过于激进的函数,我们可以使用sigmoid函数。
sigmoid函数的数学表达式为
其中exp(−x)表示 $e^{-x}$ 的意思。e是纳皮尔常数2.7182...
python 的函数表达为
#coding:utf-8
import numpy as np
def sigmoid(x):
return 1 / (1 + np.exp(-x))
print(sigmoid(np.array([-2.0,1.0,2.0])))
输出为[0.11920292 0.73105858 0.88079708]
sigmoid的函数图形为

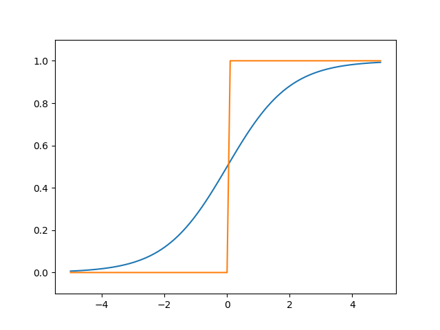
将sigmoid函数与阶跃函数放在一起
#coding:utf-8
import numpy as np
import matplotlib.pylab as plt
def step_function(x):
y = x>0
return y.astype(np.int)
def sigmoid(x):
return 1 / (1 + np.exp(-x))
print(sigmoid(np.array([-2.0,1.0,2.0])))
x = np.arange(-5.0, 5.0, 0.1)
y = sigmoid(x)
ys = step_function(x)
plt.plot(x, y)
plt.plot(x, ys)
plt.ylim(-0.1, 1.1) # 指定y轴的范围
plt.show()

可以看出sigmoid函数比阶跃函数要平滑。
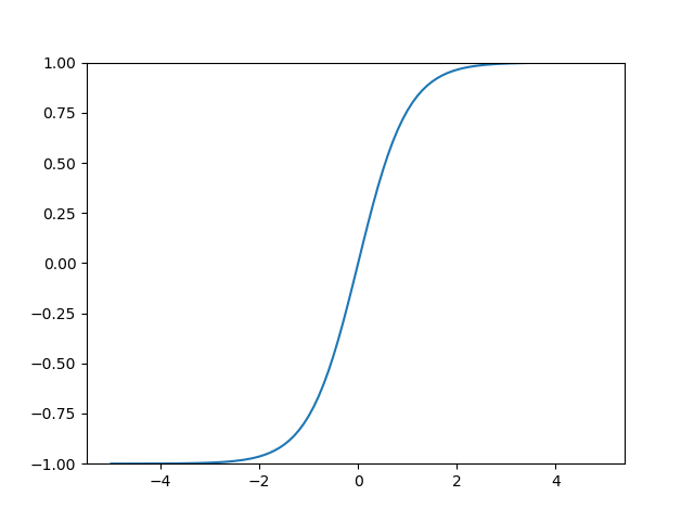
tanh函数
tanh的数学表达式为
表现为输入从-10到10之间,输出会从-1到1之间平滑变化,大于10的输出1,小于-10的输出-1,
python函数表达为
def tanh(x):
return np.true_divide(np.exp(x) - np.exp(-x),np.exp(x) + np.exp(-x))
print(tanh(np.array([-11,-10,-9,-2.0,0,2.0,3.0,10.0,11.2])))
上面输出为
[-1. -1. -0.99999997 -0.96402758 0. 0.96402758
0.99505475 1. 1. ]
tanh的图形为

ReLU函数
ReLU函数在输入大于0 时,直接输出该值;在输入小于等于0 时,输出0,数学表达式为
ReLU的python表达式为
def relu(x):
return np.maximum(0,x)
print(relu(np.array([-2.0,1.0,2.0])))
输出为[0. 1. 2.]
ReLU的图形为

上面四个激活函数的图形放到一起为

参考资料 《深度学习入门:基于Python的理论与实现》
